In our previous EigenLayer article, we broke down the 4x jump in network rewards and the arrival of EigenAI and EigenCompute — the moment EigenLayer’s economics started shifting in a meaningful way. We’re writing this follow-up because the opportunity has only grown since then. With Programmatic Incentives v2 now shaping how rewards flow through the system, the economics around restaking are entering a phase where early, consistent participants can position themselves ahead of where the ecosystem is clearly moving.
Before v2, EigenLayer allocated around one percent of issuance to restakers. That design helped bootstrap adoption but didn’t fully reflect the role restakers and operators play as more services begin relying on EigenLayer’s security.With v2, that allocation increases to four percent. It’s a structural change — not a temporary boost — and it redistributes rewards in a way that creates a more predictable and durable baseline for participants who are actually supporting network operations.
The protocol also doubled annual inflation from four to eight percent. Most of this increase funds the higher allocation to restakers; another portion is now set aside specifically for ecosystem development. That budget enables the protocol to fund integrations, support new AVSs, and deepen the infrastructure layer around restaking. The outcome is a model that’s built to last longer than short-term incentive windows.
The idea behind v2 is simple: EigenLayer wants to reward people who show up consistently.The old design could attract restakers who entered and exited depending on external market conditions. The new one emphasizes duration, operator reliability, and participation in securing AVSs for more than a single epoch at a time.
For operators, this change is even more important. Their role becomes clearer. The protocol now explicitly ties operator performance to how restaker allocations flow, making uptime, geographical resilience, and clean operational histories more valuable over time. What EigenLayer is doing here mirrors the logic of Ethereum’s own validator set — predictable behavior is worth more than raw capital.
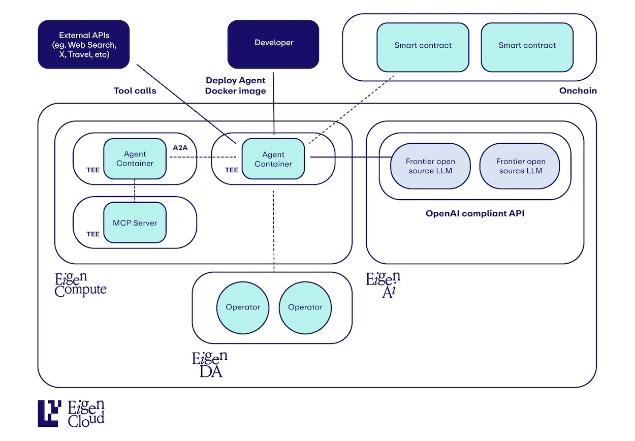
The timing of Programmatic Incentives v2 is not accidental. EigenCloud launched EigenAI and EigenCompute on mainnet alpha at the same time, and together these releases form a more cohesive picture of where EigenLayer is heading.
EigenAI offers a verifiable inference layer — a way for developers to request LLM outputs with guarantees that inputs, outputs, and model versions haven’t been altered.EigenCompute does something similar for off-chain execution: a path to confirm that computation occurred correctly, even if it didn’t happen on-chain. The current version uses TEEs to provide these guarantees, and future releases plan to introduce proof-based verification.
These two AVSs represent the first real applications where restaked capital and operator infrastructure secure something concrete. They turn the abstract idea of “restaking” into something closer to an economic engine. Protocol incentives form the baseline; fees generated by AVS usage add an additional layer above it.The more these services are used, the more meaningful that second layer becomes.

Source: EigenCloud
EigenLayer is moving into a phase where the incentives match the ambition of the protocol.Programmatic Incentives v2 gives restakers a clearer picture of how rewards are structured; it gives operators a stronger reason to invest in stability and performance; and it gives AVSs confidence that their security is backed by participants who aren’t constantly cycling in and out.
The added inflation — directed not just to restakers but to growth initiatives — supports the kind of ecosystem that can sustain AVSs like EigenAI and EigenCompute. These applications need reliable operators, predictable restaker participation, and continued investment in the infrastructure around them. v2 creates that foundation.
For operators like P2P.org, the shift is straightforward: incentive structures now emphasize the things high-quality operators already do — maintain uptime, distribute infrastructure geographically, and avoid slashing incidents.The alignment between operator behavior and protocol incentives is stronger under v2 than it has been at any point since EigenLayer’s inception.
P2P.org’s update to a 5% commission rate through 2025 reflects this alignment. It matches the protocol’s new structure and helps restakers participate under the updated parameters with minimal friction.The operator infrastructure — SOC 2 audited systems, multi-region Kubernetes clusters, redundant RPC and monitoring pipelines — is built for this kind of environment.
Programmatic Incentives v2 is the beginning of EigenLayer’s next chapter. With restaker allocations redesigned, AVSs expanding, and verifiable AI and compute now entering the picture, restaking is moving from a conceptual model into an operational one.
The economics are more transparent.The incentives are clearer.And the participants — restakers, operators, and AVSs — now have a structure built around long-term alignment instead of short-term fluctuations.
EigenLayer is building an economic base layer around verifiable compute.v2 is the mechanism that makes that sustainable.
<h2 id="at-a-glance"><strong>At a Glance:</strong></h2><ul><li>Ethereum's Fusaka upgrade combines Prague and Osaka updates for 2025.</li><li>P2P.org is fully prepared for the increased bandwidth, load, and stability requirements introduced by the upgrade.</li><li>Data and execution capacity will be expanded, led by the introduction of PeerDAS.</li><li>Gas limit increase to 60M improves network capacity.</li><li>Rollups get more predictable, higher-throughput data availability; validators face a higher operational baseline.</li></ul><p>Ethereum is evolving, and <a href="http://p2p.org/?ref=p2p.org"><u>P2P.org</u></a> is ready.</p><p>The Fusaka upgrade, scheduled for December 3 2025, represents one of Ethereum's most significant infrastructure improvements since The Merge. By combining the Prague execution layer upgrade with the Osaka consensus layer update, Fusaka delivers meaningful enhancements that directly benefit institutional stakers.</p><p>At P2P.org, we've built our reputation on zero slashing incidents across 40+ networks and 99.9% uptime. As Ethereum continues its evolution, we're ensuring our infrastructure and clients are positioned to capture every advantage.</p><p>Below is a straightforward breakdown of what’s changing and how it reshapes the environment that P2P.org operates in.</p><h2 id="what-fusaka-delivers"><strong>What Fusaka Delivers</strong></h2><h3 id="validator-consolidation"><br><strong>Validator Consolidation</strong></h3><p>The central change in Fusaka is PeerDAS (EIP-7594), which raises the maximum effective balance for validators from 32 ETH to 2048 ETH. For institutional clients managing substantial ETH positions, this is transformative.</p><p>Instead of operating hundreds of individual validators — each requiring separate management and incurring distinct costs — institutions can consolidate operations significantly. A treasury holding 10,000 ETH that previously required 313 validators can now manage the same position with just 5.</p><p>The operational efficiency gains are substantial. Fewer validators mean reduced attestation overhead, lower bandwidth requirements, and streamlined validator management. For institutions running validators through P2P.org's infrastructure, this translates to improved cost efficiency while maintaining the same security guarantees.</p><h3 id="increased-network-capacity"><strong>Increased Network Capacity</strong></h3><p>Fusaka raises Ethereum's default gas limit to 60M, increasing network throughput and improving transaction processing capacity. For institutional clients executing complex DeFi strategies or managing treasury operations, this means more reliable transaction execution during periods of high network activity.</p><h3 id="more-predictable-blob-fees"><strong>More Predictable Blob Fees</strong></h3><p>The upgrade improves the blob fee market mechanism, making Layer 2 data costs more predictable and stable. For institutions utilizing L2 solutions or managing cross-layer strategies, this creates better cost visibility and planning capabilities.</p><h3 id="enhanced-protocol-stability"><strong>Enhanced Protocol Stability</strong></h3><p>Fusaka includes critical stability fixes across the protocol, strengthening Ethereum's infrastructure foundation. These improvements reduce edge-case vulnerabilities and enhance the reliability institutional clients require.</p><p>The operational efficiency gains are substantial. Fewer validators mean reduced attestation overhead, lower bandwidth requirements, and streamlined validator management. For institutions running validators through P2P.org's infrastructure, this translates to improved cost efficiency while maintaining the same security guarantees.</p><h2 id="better-economics-simpler-operations"><strong>Better Economics, Simpler Operations</strong></h2><p>Fusaka's validator consolidation creates immediate benefits for institutional staking strategies:</p><p><strong>Reduced Operational Complexity</strong>: Institutions managing large ETH positions through P2P.org will see dramatic simplification in validator operations, reporting, and compliance tracking.</p><p><strong>Improved Capital Efficiency</strong>: With higher maximum balances, institutional clients can optimize their staking infrastructure costs while maintaining or improving their rewards.</p><p><strong>Enhanced Network Reliability</strong>: The gas limit increase and protocol stability fixes ensure institutional transactions process smoothly, even during peak network usage.</p><p><strong>Better Cost Predictability</strong>: More stable blob fees improve planning for institutions utilizing Layer 2 solutions alongside their staking operations.</p><p><strong>Enhanced Flexibility</strong>: The upgrade enables more sophisticated staking strategies, particularly for treasuries and asset managers who need precise control over large positions.</p><p><strong>Lower Exit Times</strong>: Consolidating validators means fewer individual exits to process, improving liquidity management for institutional clients.</p><h2 id="p2porgs-ethereum-commitment"><strong>P2P.org's Ethereum Commitment</strong></h2><p>Ethereum has been central to P2P.org's mission since our founding. We've secured billions in ETH for institutional clients with zero slashing incidents — a track record that becomes even more valuable as validator stakes increase.</p><p>As Fusaka rolls out, P2P.org's infrastructure is already prepared. Our institutional clients will benefit from:</p><ul><li><strong>Seamless migration</strong> support for validator consolidation</li><li><strong>Zero downtime</strong> during the upgrade transition</li><li><strong>Optimized validator configurations</strong> that maximize Fusaka's benefits</li><li><strong>Continued SOC 2 Type II compliance</strong> throughout the upgrade process</li></ul><p>Our technical team is working directly with Ethereum client developers and has thoroughly tested Fusaka functionality across our infrastructure. When the upgrade activates, P2P.org clients will be positioned to immediately capture the operational and economic advantages.</p><h2 id="looking-ahead"><strong>Looking Ahead</strong></h2><p>Fusaka represents Ethereum's continued commitment to institutional-grade infrastructure. The upgrade demonstrates that Ethereum is building for the long term — prioritizing validator efficiency, network scalability, and institutional needs.</p><p>For P2P.org, this aligns perfectly with our mission: providing institutional clients with the most secure, efficient, and reliable staking infrastructure in the market. As Ethereum evolves, so do we — ensuring our clients maintain their competitive advantage</p><p>Want to learn more about how Fusaka will impact your staking strategy?</p><div class="kg-card kg-button-card kg-align-center"><a href="https://link.p2p.org/bdteam?ref=p2p.org" class="kg-btn kg-btn-accent">Contact our institutional team</a></div>
from p2p validator
<p>At <a href="http://p2p.org/?ref=p2p.org" rel="noopener noreferrer nofollow">P2P.org</a>, we’ve supported Monad since Testnet-1. With over $10B secured across 40+ networks and zero slashing, we’re now bringing battle-tested infrastructure to MON.This guide shows you how to stake MON directly with <a href="http://p2p.org/?ref=p2p.org" rel="noopener noreferrer nofollow">P2P.org</a> in just a few clicks — using either <a href="https://monadvision.com/?ref=p2p.org" rel="noopener noreferrer nofollow"><strong>MonadVision</strong></a> or <a href="https://gmonads.com/?ref=p2p.org" rel="noopener noreferrer nofollow"><strong>Gmonads</strong></a>.<br><br></p><figure class="kg-card kg-image-card"><img src="https://p2p.org/economy/content/images/2025/11/Screenshot-2025-11-24-at-15.45.39.png" class="kg-image" alt="" loading="lazy" width="2000" height="660" srcset="https://p2p.org/economy/content/images/size/w600/2025/11/Screenshot-2025-11-24-at-15.45.39.png 600w, https://p2p.org/economy/content/images/size/w1000/2025/11/Screenshot-2025-11-24-at-15.45.39.png 1000w, https://p2p.org/economy/content/images/size/w1600/2025/11/Screenshot-2025-11-24-at-15.45.39.png 1600w, https://p2p.org/economy/content/images/size/w2400/2025/11/Screenshot-2025-11-24-at-15.45.39.png 2400w" sizes="(min-width: 720px) 720px"></figure><p><br><a href="https://x.com/P2Pvalidator/article/1993325158040285350/media/1993321631888928768?ref=p2p.org"></a>Whether you’re a first-time staker or adding Monad staking to your portfolio, this walkthrough covers everything you need to get started with confidence.</p><h2 id="stake-on-monadvision">Stake on MonadVision</h2><ol><li>Go to <a href="http://monadvision.com/?ref=p2p.org" rel="noopener noreferrer nofollow">monadvision.com</a></li></ol><figure class="kg-card kg-image-card"><img src="https://p2p.org/economy/content/images/2025/11/Monadstaking1.png" class="kg-image" alt="" loading="lazy" width="1280" height="437" srcset="https://p2p.org/economy/content/images/size/w600/2025/11/Monadstaking1.png 600w, https://p2p.org/economy/content/images/size/w1000/2025/11/Monadstaking1.png 1000w, https://p2p.org/economy/content/images/2025/11/Monadstaking1.png 1280w" sizes="(min-width: 720px) 720px"></figure><p><a href="https://x.com/P2Pvalidator/article/1993325158040285350/media/1993321918607347712?ref=p2p.org"></a>2. Сonnect your wallet.</p><figure class="kg-card kg-image-card"><img src="https://p2p.org/economy/content/images/2025/11/Monadstaking2.png" class="kg-image" alt="" loading="lazy" width="618" height="946" srcset="https://p2p.org/economy/content/images/size/w600/2025/11/Monadstaking2.png 600w, https://p2p.org/economy/content/images/2025/11/Monadstaking2.png 618w"></figure><p><a href="https://x.com/P2Pvalidator/article/1993325158040285350/media/1993322028917501952?ref=p2p.org"></a>3. Click this link to stake MON with <a href="http://p2p.org/?ref=p2p.org" rel="noopener noreferrer nofollow">P2P.org</a>, or find us in the validator list and press the “Stake” button: <a href="https://monadvision.com/validator/0x6bf8d5eE9d39Bc41b41578E722DE3950e15Bf128?ref=p2p.org" rel="noopener noreferrer nofollow">https://monadvision.com/validator/0x6bf8d5eE9d39Bc41b41578E722DE3950e15Bf128</a></p><figure class="kg-card kg-image-card"><img src="https://p2p.org/economy/content/images/2025/11/Monadstaking3.png" class="kg-image" alt="" loading="lazy" width="1280" height="503" srcset="https://p2p.org/economy/content/images/size/w600/2025/11/Monadstaking3.png 600w, https://p2p.org/economy/content/images/size/w1000/2025/11/Monadstaking3.png 1000w, https://p2p.org/economy/content/images/2025/11/Monadstaking3.png 1280w" sizes="(min-width: 720px) 720px"></figure><p><a href="https://x.com/P2Pvalidator/article/1993325158040285350/media/1993322175554600960?ref=p2p.org"></a>4. Enter the number of MON tokens you want to stake and click the “Stake” button.</p><figure class="kg-card kg-image-card"><img src="https://p2p.org/economy/content/images/2025/11/Monadstaking4.png" class="kg-image" alt="" loading="lazy" width="774" height="628" srcset="https://p2p.org/economy/content/images/size/w600/2025/11/Monadstaking4.png 600w, https://p2p.org/economy/content/images/2025/11/Monadstaking4.png 774w" sizes="(min-width: 720px) 720px"></figure><p><a href="https://x.com/P2Pvalidator/article/1993325158040285350/media/1993322295473958912?ref=p2p.org"></a>5. Click the “confirm” button.</p><figure class="kg-card kg-image-card"><img src="https://p2p.org/economy/content/images/2025/11/Monadstaking5.png" class="kg-image" alt="" loading="lazy" width="1332" height="2024" srcset="https://p2p.org/economy/content/images/size/w600/2025/11/Monadstaking5.png 600w, https://p2p.org/economy/content/images/size/w1000/2025/11/Monadstaking5.png 1000w, https://p2p.org/economy/content/images/2025/11/Monadstaking5.png 1332w" sizes="(min-width: 720px) 720px"></figure><p><a href="https://x.com/P2Pvalidator/article/1993325158040285350/media/1993322428450148352?ref=p2p.org"></a>6. You’re all set! Enjoy your rewards!</p><figure class="kg-card kg-image-card"><img src="https://p2p.org/economy/content/images/2025/11/Monadstaking6.png" class="kg-image" alt="" loading="lazy" width="1198" height="928" srcset="https://p2p.org/economy/content/images/size/w600/2025/11/Monadstaking6.png 600w, https://p2p.org/economy/content/images/size/w1000/2025/11/Monadstaking6.png 1000w, https://p2p.org/economy/content/images/2025/11/Monadstaking6.png 1198w" sizes="(min-width: 720px) 720px"></figure><p><a href="https://x.com/P2Pvalidator/article/1993325158040285350/media/1993322509408612352?ref=p2p.org"></a></p><h2 id="stake-on-gmonads">Stake on Gmonads</h2><ol><li>Go to <a href="http://gmonads.com/?ref=p2p.org" rel="noopener noreferrer nofollow">gmonads.com</a></li></ol><figure class="kg-card kg-image-card"><img src="https://p2p.org/economy/content/images/2025/11/Monadstaking7.png" class="kg-image" alt="" loading="lazy" width="1280" height="726" srcset="https://p2p.org/economy/content/images/size/w600/2025/11/Monadstaking7.png 600w, https://p2p.org/economy/content/images/size/w1000/2025/11/Monadstaking7.png 1000w, https://p2p.org/economy/content/images/2025/11/Monadstaking7.png 1280w" sizes="(min-width: 720px) 720px"></figure><p><a href="https://x.com/P2Pvalidator/article/1993325158040285350/media/1993323009398960128?ref=p2p.org"></a>2. Go to staking page.</p><figure class="kg-card kg-image-card"><img src="https://p2p.org/economy/content/images/2025/11/Monadstaking8.png" class="kg-image" alt="" loading="lazy" width="1280" height="484" srcset="https://p2p.org/economy/content/images/size/w600/2025/11/Monadstaking8.png 600w, https://p2p.org/economy/content/images/size/w1000/2025/11/Monadstaking8.png 1000w, https://p2p.org/economy/content/images/2025/11/Monadstaking8.png 1280w" sizes="(min-width: 720px) 720px"></figure><p><a href="https://x.com/P2Pvalidator/article/1993325158040285350/media/1993323074763014144?ref=p2p.org"></a>3. Connect your wallet.</p><figure class="kg-card kg-image-card"><img src="https://p2p.org/economy/content/images/2025/11/Monadstaking9.png" class="kg-image" alt="" loading="lazy" width="718" height="1130" srcset="https://p2p.org/economy/content/images/size/w600/2025/11/Monadstaking9.png 600w, https://p2p.org/economy/content/images/2025/11/Monadstaking9.png 718w"></figure><p><a href="https://x.com/P2Pvalidator/article/1993325158040285350/media/1993323166471503872?ref=p2p.org"></a>4. Enter the number of MON tokens you want to stake and click the “Continue” button.</p><figure class="kg-card kg-image-card"><img src="https://p2p.org/economy/content/images/2025/11/Monadstaking10.png" class="kg-image" alt="" loading="lazy" width="1280" height="487" srcset="https://p2p.org/economy/content/images/size/w600/2025/11/Monadstaking10.png 600w, https://p2p.org/economy/content/images/size/w1000/2025/11/Monadstaking10.png 1000w, https://p2p.org/economy/content/images/2025/11/Monadstaking10.png 1280w" sizes="(min-width: 720px) 720px"></figure><p><a href="https://x.com/P2Pvalidator/article/1993325158040285350/media/1993323256468668416?ref=p2p.org"></a>5. Choose the <a href="http://p2p.org/?ref=p2p.org" rel="noopener noreferrer nofollow">P2P.org</a> validator from the list or use our validator ID — 123.</p><figure class="kg-card kg-image-card"><img src="https://p2p.org/economy/content/images/2025/11/Monadstaking11.png" class="kg-image" alt="" loading="lazy" width="1280" height="1147" srcset="https://p2p.org/economy/content/images/size/w600/2025/11/Monadstaking11.png 600w, https://p2p.org/economy/content/images/size/w1000/2025/11/Monadstaking11.png 1000w, https://p2p.org/economy/content/images/2025/11/Monadstaking11.png 1280w" sizes="(min-width: 720px) 720px"></figure><p><a href="https://x.com/P2Pvalidator/article/1993325158040285350/media/1993323351880728576?ref=p2p.org"></a>6. Verify the transaction and confirm if everything is correct.</p><figure class="kg-card kg-image-card"><img src="https://p2p.org/economy/content/images/2025/11/Monadstaking12.png" class="kg-image" alt="" loading="lazy" width="1280" height="1146" srcset="https://p2p.org/economy/content/images/size/w600/2025/11/Monadstaking12.png 600w, https://p2p.org/economy/content/images/size/w1000/2025/11/Monadstaking12.png 1000w, https://p2p.org/economy/content/images/2025/11/Monadstaking12.png 1280w" sizes="(min-width: 720px) 720px"></figure><p><a href="https://x.com/P2Pvalidator/article/1993325158040285350/media/1993323636845875200?ref=p2p.org"></a>7. Confirm.</p><figure class="kg-card kg-image-card"><img src="https://p2p.org/economy/content/images/2025/11/Monadstaking13.png" class="kg-image" alt="" loading="lazy" width="772" height="1158" srcset="https://p2p.org/economy/content/images/size/w600/2025/11/Monadstaking13.png 600w, https://p2p.org/economy/content/images/2025/11/Monadstaking13.png 772w" sizes="(min-width: 720px) 720px"></figure><p><a href="https://x.com/P2Pvalidator/article/1993325158040285350/media/1993323724154527744?ref=p2p.org"></a>8. You’re all set! Enjoy your rewards!</p><figure class="kg-card kg-image-card"><img src="https://p2p.org/economy/content/images/2025/11/Monadstaking14.png" class="kg-image" alt="" loading="lazy" width="1200" height="1088" srcset="https://p2p.org/economy/content/images/size/w600/2025/11/Monadstaking14.png 600w, https://p2p.org/economy/content/images/size/w1000/2025/11/Monadstaking14.png 1000w, https://p2p.org/economy/content/images/2025/11/Monadstaking14.png 1200w" sizes="(min-width: 720px) 720px"></figure><p><a href="https://x.com/P2Pvalidator/article/1993325158040285350/media/1993323806086008832?ref=p2p.org"></a>Curious how we’re performing so far? Check out our live Monad validator stats here: <a href="https://www.gmonads.com/validators?ref=p2p.org" rel="noopener noreferrer nofollow">https://www.gmonads.com/validators</a>.<br><br>Get all the details of our full Monad offering here: <a href="https://www.p2p.org/networks/monad?ref=p2p.org" rel="noopener noreferrer nofollow">https://www.p2p.org/networks/monad</a></p>
from p2p validator